北京各区期末考已落下帷幕,今天收集了各区期末语文试卷,并将语文作文题目进行了汇总分析,来和北京中考在线一起看看吧。
1、体现创新能力、想象能力
创意、创新能力是现代人常挂在嘴边的词,是历年中考考试的特点。
2、重视设置生活情境
设置生活情境这一类作文,要求学生不仅仅是死读书,还要学会观察生活、体验生活。
这种形式的作文近年来备受青睐,既设置了具体的情境,又让考生有充分的想象力空间,可以考查考生的思维发散能力。不排除中考会出这种类型的作文题目,平时不擅长这类写作方式的考生在中考前要针对自己的实际情况加强练习。
3、传统文化成中考作文新宠
就从此次的期末考试作文来看,对传统文化和名著的考察也非常多,这些命题均要求要有丰富的阅读量,同时对于传统文化的考察也越来越多。不过考察传统文化,除了诗词、古文以外,传统的节日节气等等,考生都需要关注,说不定就会考到。
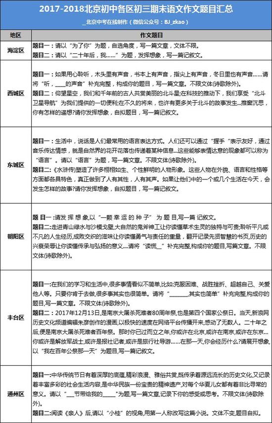
各区期末语文作文题目

期末作文评分标准
一、海淀初三语文作文评分标准
本文来自:逍遥右脑记忆 http://www.jiyifa.net/czzw/1177681.html
相关阅读:初中优秀作文赏析:你是我眼中最美的人
南通2009年中考满分:我们一起走过(二)
中学生国庆节征文
关于森林的
2008年中考满分:感受幸福
