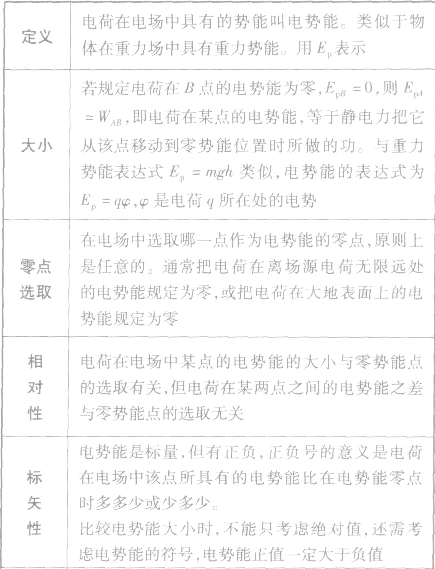
电势能:


电势能大小的比较方法:
1.由公式
判断
设
当
时,
,即
;当
时,
可总结为正电荷在电势高的地方电势能大,而负电荷在电势高的地方电势能小。
2.做功判断法电场力做正功,电荷(无论是正电荷还是负电荷) 从电势能较大的地方移向电势能较小的地方。反之,如果电荷克服电场力做功,那么电荷将从电势能较小的地方移向电势能较大的地方。
本文来自:逍遥右脑记忆 http://www.jiyifa.net/gaozhong/286927.html
相关阅读:如何用数学工具解答物理问题
电势能:


电势能大小的比较方法:
1.由公式
判断
设
当
时,
,即
;当
时,
可总结为正电荷在电势高的地方电势能大,而负电荷在电势高的地方电势能小。
2.做功判断法电场力做正功,电荷(无论是正电荷还是负电荷) 从电势能较大的地方移向电势能较小的地方。反之,如果电荷克服电场力做功,那么电荷将从电势能较小的地方移向电势能较大的地方。